疫情中高险地区指什么(疫情中高风险地区的定义)
中风险地区和高风险是如何界定的
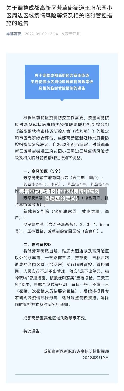
〖壹〗、法律分析:低风险:无确诊病例或连续14天无新增确诊病例;中风险:14天内有新增确诊病例,累计确诊病例不超过50例 ,或累计确诊病例超过50例,14天内未发生聚集性疫情;高风险:累计病例超过50例,14天内有聚集性疫情发生。

〖贰〗 、中风险和高风险的划分主要基于分区分级标准 ,由各地根据疫情情况动态调整,近来没有统一固定的量化指标,但会综合考虑发病时间、疫情传播风险等因素 ,以县区、街道等为基本单位进行划分并适时调整 。划分基本单位:一般以县区 、街道、乡镇、社区等为基本单位进行分区分级。

〖叁〗 、高风险地区界定:累计病例数超过50例,且14天内有聚集性疫情发生。中风险地区标准:14天内新增确诊病例,累计不超过50例 ,或累计超过50例但14天内无聚集性疫情 。低风险地区特征:无确诊病例或连续14天无新增病例。

〖肆〗、高风险地区:累计病例超过50例,14天内有聚集性疫情发生。中风险地:14天内有新增确诊病例,累计确诊病例不超过50例,或累计确诊病例超过50例 ,14天内未发生聚集性疫情 。低风险地区:无确诊病例或连续14天无新增确诊病例。根据三个维度来考虑。一是地域,以街道、乡镇为基本单位 。
〖伍〗 、高风险地区是指本行政区域内累计确诊病例超过5例,14天内有聚集性疫情发生。病例和无症状感染者居住地 ,以及活动频繁且疫情传播风险较高的工作地和活动地等区域,划为高风险区。原则上以居住小区(村)为单位划定,根据流调研判结果可调整风险区域范围。实行封控措施 ,期间“足不出户、上门服务 ” 。
〖陆〗、高、中 、低风险区的定义 高风险区:高风险区是指存在较高风险和不确定性的地区。这些地区可能面临严重的安全问题、不稳定、自然灾害频发等风险因素。在高风险区旅行或居住需要格外谨慎,并采取相应的安全措施 。 中风险区:中风险区是指存在一定风险和不确定性的地区。

中高风险是指什么风险?一文说清高中低风险区的防疫规定
中高风险是指疫情在某一地区或社区中出现较多的感染病例,存在较高的传播风险和较大的防控压力。通常情况下 ,中高风险区域会采取更严格的防疫措施,以控制疫情的扩散 。中高风险区的防疫规定 人员流动控制:中高风险区域会限制人员的流动,尤其是非必要的跨区域流动。居民需要遵守居家隔离 、封控措施等 ,减少不必要的外出活动。
高风险区:高风险区是指存在较高风险和不确定性的地区 。这些地区可能面临严重的安全问题、不稳定、自然灾害频发等风险因素。在高风险区旅行或居住需要格外谨慎,并采取相应的安全措施。 中风险区:中风险区是指存在一定风险和不确定性的地区 。
法律分析:高风险地区:一般是指累计新冠病例超过了50例,同时〖Fourteen〗 、天内是有聚集性疫情发生。中风险区域:14天以内有新增新冠确诊病例,合计新冠肺炎确诊病例未超过50病例;共合计确诊的病例超过50例 ,14天之内未未发生聚集性疫情。
中高风险地区的定义 中风险地区:一般是指有中风险点位,或者14天内有新增本土确诊病例,但疫情形势相对可控 ,传播风险较低的地区。高风险地区:通常是指疫情非常严重,传播风险极高,14天内出现了多例本土确诊病例 ,且疫情有扩散趋势的地区 。
高风险区定义:通常指病例和无症状感染者居住地,以及活动频繁且疫情传播风险较高的工作地和活动地等区域。中风险区定义:指病例和无症状感染者停留和活动一定时间,且可能具有疫情传播风险的工作地和活动地等区域。风险区调整依据:根据疫情形势变化 ,通过流行病学调查、风险评估等综合判断动态调整 。
什么叫中高风险
中高风险是指某种事件或行为可能存在较高的潜在危险或风险。详细解释如下:定义 中高风险通常用于描述某种活动、行为或环境中可能出现的危险程度。这个概念多应用于疫情防控 、投资风险评估、安全管理等领域 。例如,在疫情防控中,中高风险地区通常指的是病例数量较多、疫情传播风险较高的地区。
定义:中风险指的是具有一定不确定性但风险水平相对适中的投资项目或金融产品。特征:亏损概率较小 ,相对于高风险产品而言风险相对可控;回报稳定,能够为投资者提供稳定的现金流或资本增值;投资门槛适中,适合大多数投资者参与 。
中高风险是指投资理财中的风险等级,具体为中等风险到高风险之间的级别。以下是关于中高风险的具体解释:风险等级定义 在投资理财领域 ,银行理财产品风险通常被划分为R1到R5五个级别,其中R3代表中等风险,R4代表中高风险 ,R5代表高风险。
在投资理财时会有中高风险之说,通常将银行理财产品风险由低到高排列,分别是RRRRR5五个级别 ,风险依次为低风险 、中低风险、中等风险、中高风险、高风险 。用户在投资理财时要根据自己承受风险的能力选取理财产品。
中高风险指的是投资理财产品风险等级中的一个级别,具体代表中等偏高的风险。以下是关于中高风险的详细解释:风险等级:投资理财产品的风险等级通常分为RRRR4和R5。中高风险即R4级别,属于风险较高的等级 。本金安全:中高风险的理财产品不会保证本金的安全 ,用户买入后发生亏损的概率相对较大。
中高风险和高风险的主要区别在于投资后亏损的几率。以下是两者的具体区别:中高风险:亏损几率:相较于高风险,中高风险基金的投资亏损几率相对较小,但仍然存在亏损的可能性 。适合人群:通常适合有一定风险承受能力 ,但又不希望承担过高风险的投资者。
怎么区分涉疫区和中高风险区
涉疫区和中高风险区主要通过官方发布的疫情风险等级划分标准及具体查询途径来区分,可通过皖事通等官方平台查询具体信息。具体如下:查询途径:以皖事通APP为例,在首页找到“服务”,点击进入 。找到“疫情防控”相关选项 ,点击进入。选取“涉疫区和中高风险区的区分方法查询 ”功能,即可获取具体划分标准及实时更新信息。
涉疫区和中高风险地区存在以下主要区别:涉疫区是指出现新冠病毒感染者的地区,这些地区可能存在传染源和传播途径的风险 ,但疫情规模相对较小,或尚未达到中高风险地区的标准 。具体来说,涉疫区可能涉及多个方面 ,如疫情初期发现的病例所在地 、与感染者有接触的人群所在地等。
高风险地区:一般是指累计新冠病例超过了50例,同时〖Fourteen〗、天内是有聚集性疫情发生。中风险区域:14天以内有新增新冠确诊病例,合计新冠肺炎确诊病例未超过50病例;共合计确诊的病例超过50例 ,14天之内未未发生聚集性疫情 。低风险地区:没有确诊新冠肺炎病例,或连续14天都无新增加确诊新冠病例。
算。所在市有高风险区算涉疫区,涉疫区包括中高风险地区 ,高风险地区一般是指累计新冠病例超过了50例,同时〖Fourteen〗、天内是有聚集性口罩原因发生。涉疫区是指病毒或病菌所能传播的地区,疫病流行区的范围大小受传播方式和环境条件的限制,传染源病数目达到一定数量 ,而且相互交叉 、扩大、重叠时形成疫区 。
隔离政策 14天内有涉疫区旅居史(国内中高风险所在地级市、区,下同)的,持48小时内两次(间隔24小时)核酸检测阴性证明通行。未持有核酸检测证明的 ,抵琼后在口岸进行核酸检测,各口岸可视具体情况采取集中或居家等待结果,个人做好健康监测。
中高风险地区划分需报哪里同意
中高风险地区划分是根据疫情的严重程度进行划分的 ,不是根据需要划分的 。低风险区县是指本行政区域内无确诊病例,或连续14天无新增确诊病例。中风险区县是指本行政区域内14天内有新增确诊病例,累计确诊病例不超过50例;或累计确诊病例超过50例 ,14天内未发生聚集性疫情。
第二步:选取本地官方公众号在公众号列表中找到并点击进入本地政府或卫生健康部门认证的官方公众号(如“北京本地宝”“健康北京”等),确保信息来源权威可靠 。
高风险等级地区,一般为病例和无症状感染者居住地 ,以及活动频繁且疫情传播风险较高的工作地和活动地等区域。高风险区原则上以居住小区(村)为单位划定,可根据流调研判结果调整风险区域范围,采取“足不出户 、上门服务 ”等封控措施。
涉疫区和中高风险地区的区别
核心区别:中高风险区:根据国务院联防联控机制《新型冠状病毒肺炎防控方案》划分,以县区或街道为单位 ,依据病例数、无症状感染者数量及聚集性疫情规模动态调整 。高风险区指病例和无症状感染者居住地及活动频繁区域,中风险区为病例停留和活动一定时间且可能扩散的区域。
涉疫区和中高风险地区存在以下主要区别:涉疫区是指出现新冠病毒感染者的地区,这些地区可能存在传染源和传播途径的风险 ,但疫情规模相对较小,或尚未达到中高风险地区的标准。具体来说,涉疫区可能涉及多个方面 ,如疫情初期发现的病例所在地、与感染者有接触的人群所在地等 。
低风险属于涉疫地区,疫情低风险地区是指:省内部分市有疫情,除有疫情的市外其他市就属于疫情低风险地区。高风险地区:一般是指累计新冠病例超过了50例 ,同时〖Fourteen〗 、天内是有聚集性疫情发生。
算。所在市有高风险区算涉疫区,涉疫区包括中高风险地区,高风险地区一般是指累计新冠病例超过了50例 ,同时〖Fourteen〗、天内是有聚集性口罩原因发生 。涉疫区是指病毒或病菌所能传播的地区,疫病流行区的范围大小受传播方式和环境条件的限制,传染源病数目达到一定数量,而且相互交叉、扩大 、重叠时形成疫区。
疫情期间 ,到达涉疫区的人员需要及时提供核酸检测证明,如果没有检测,需要集中采样 ,等待结果,离开涉疫区后需要实行自我健康监测。疫区主要是因为疫病产生形成的,根据发生的状况、环境、对象不同 ,可以分为动物传染病疫区、植物传染病疫区 、人类传染病疫区 。
发表评论