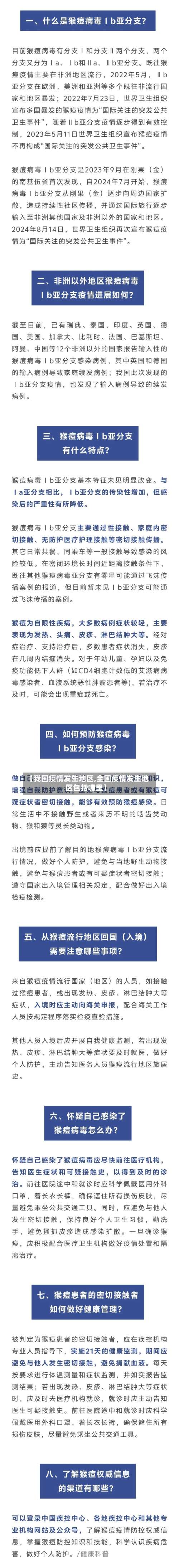
【我国疫情发生地区,全国疫情发生地区包括哪里】
哪些省份有疫情
本轮疫情自10月17日西安报告2例阳性病例以来 ,已波及多省份,十几天内全国累计报告新增本土阳性病例超700例,其中497例与内蒙古、甘肃等地疫情存在直接或间接关联。以下从疫情发展时间线 、传播关联性、防控挑战三方面展开分析:疫情发展时间线本轮疫情始于10月17日,西安报告2例阳性病例 ,随后病例数在短时间内快速上升 。

截至2025年12月初,中国疾控中心报告全国共有17个省份流感处于高流行水平,但并未公开具体是哪些省份。 流行情况当时全国门急诊就诊的流感样病例患者中 ,流感病毒检测阳性率达到51%,但未超过近三年的比较高水平。

中国近年来基孔肯雅热病例主要出现在南方省份,如广东、云南、广西等地。基孔肯雅热是一种由伊蚊传播的病毒性疾病 ,其分布与蚊虫活动密切相关 。例如,广东 、云南等南方地区因气候湿热、蚊媒活跃,曾多次报告输入性或本地传播病例。这类区域夏季高温多雨 ,白纹伊蚊和埃及伊蚊密度较高,易引发疫情扩散。

全国经历多次疫情的省份有湖北省、河南省 、山东省、陕西省等 。
湖北省 河南省 山东省 陕西省 这些省份在全国范围内经历了多次疫情的冲击。根据疫情相关的信息,新冠病毒在过去三年里肆虐全国 ,今年国内的疫情形势一直较为严峻,疫情不断反弹。几乎所有省份都遭受了疫情的侵袭,这使得大家的生活出现了间断 。
中国疫情爆发的具体时间
第一次:亚洲流感(1957年)时间与起源:1957年2月,新中国成立仅8年 ,甲型H2N2毒株在贵州首次被发现,这是我国首次遭遇的大型流感病毒。传播范围:3-4月席卷全国,5-6月蔓延至日本及东南亚 ,7-8月波及中东、欧洲 、非洲,9月传入美国,10月扩散至苏联、加拿大 ,形成全球性大流行。
中国非典疫情于2002年11月在广东佛山首次出现,2003年2月开始集中爆发,7月全球疫情结束 。 疫情时间线首例病例于2002年11月16日在广东佛山出现。疫情在2003年2月于广东省集中爆发 ,并扩散至全国乃至全球。世界卫生组织(WHO)在2003年3月12日发出全球警报 。
疫情开始于2019年冬季,具体时间为2019年12月初,首例确诊病例出现在12月8日。从时间线来看 ,2019年12月12日是首例被确诊的新型肺炎时间,这一时间点标志着疫情进入官方记录阶段。但根据更详细的溯源研究,疫情实际爆发时间可追溯至12月初,武汉作为首发地 ,在12月8日确诊了首例病例。
需要注意的是,虽然疫情在中国首次爆发的时间可以确定为2019年12月,但疫情在不同地区的具体爆发时间可能因各种因素而有所差异 。
下一次对全国经济影响较大的疫情,可能发生在哪个城市?
无法确切预测下一次对全国经济影响较大的疫情可能发生的城市 ,但根据过往案例和一定分析逻辑,重庆曾被提出作为可能城市之一,不过这仅是基于特定模型的推测 ,实际具有不确定性。
不过,世界航班数量多的世界大航以及对外接受游客的机场股影响大,主飞国内的航空公司影响不大 ,国庆黄金周甚至可能是利好,此次下跌更多是情绪影响和趁机调整。
本轮疫情持续时间可能较长:按照网友们的预测,三亚本轮疫情有可能会持续到本月20号以后 ,才会得到有效的缓解,这也说明当前疫情形势较为严峻,防控任务艰巨 。其他旅游城市也出现疫情:在三亚疫情快速飙升之际,紧接着厦门和浙江也出现了确诊。
疫情对武汉经济的全方位影响 新冠疫情的爆发 ,使得武汉这座九省通衢的城市遭受了前所未有的挑战。疫情不仅影响了武汉的生产生活,更对经济活动造成了严重阻碍 。由于疫情的严重性,武汉采取了严格的防控措施 ,导致人员流动受限,经济活动减缓。这种全方位的冲击,使得武汉的GDP增长面临巨大压力。
经济增长放缓或负增长:由于疫情的冲击 ,武汉的经济增长可能放缓甚至出现负增长 。这将对武汉的GDP总量产生直接影响。被其他城市赶超:在经济增长放缓或负增长的情况下,武汉很容易被其他经济增长较快的城市赶超。特别是紧随其后的成都、杭州和天津等城市,都有可能在此次疫情中抓住机遇 ,实现经济的快速发展 。
基孔肯雅热我国疫情分布
025年我国基孔肯雅热(基孔肯雅热)疫情主要集中在广东省,其中江门市病例数比较多。
截至2025年8月,中国有基孔肯雅热输入病例的省级区域为广东省 、湖南省、香港特别行政区和澳门特别行政区。其中广东佛山发生本地传播疫情 ,累计确诊2659例。
截至2025年8月,国内基孔肯雅热疫情主要集中于广东省,河南省被列为Ⅱ类流行风险区 。

国内疫情涉及多少省市
当前疫情已扩散至内地31省市,需采取动态、灵活的防控策略以应对今冬明春可能出现的疫情高峰 ,避免前三年努力付诸东流。以下从疫情现状 、防控原则、具体措施及社会协同四个方面展开分析:当前疫情形势的严峻性扩散范围广:疫情已覆盖内地31个省市,表明病毒传播链复杂且隐蔽性强,传统区域性防控手段效果受限。
全国多地出现新冠疫情 ,涉及北京、陕西、宁夏 、内蒙古、甘肃、湖南 、贵州、河北、湖北等多个省市,需保持警惕 。 以下是具体信息:疫情涉及省市及传播特点近来疫情已波及9个省市,其中陕西发现的2例确诊患者因在旅游景区活动 ,流动性大导致传播速度快,传播链已涉及6个省市。
疫情波及28个省个省48个市。我国疫情处于高位平台阶段 3月1日至21日,我国累计报告本土感染者超过41000例 ,波及28个省 。近来全国疫情处于高位平台阶段,疫情防控面临复杂性 、艰巨性、反复性的严峻形势。
本土新增18例确诊病例,涉及北京、河北 、云南、山东、天津 、山西、河南、广东8个省市。北京:新增6例本土确诊病例 ,其中丰台区4例、房山区1例 、大兴区1例 。此外,还新增了2例本土无症状感染者,分别在丰台区和经济开发区。
我国疫情爆发的几个地方
第二次:香港流感(1968-1970年)时间与起源:1968年7月,流感源于香港并逐渐传入内地 ,由南向北扩散,后期蔓延至印度、澳大利亚北部及美国等地,持续至1969年。二次爆发:因时代背景限制 ,内陆预警不足,1970年流感再次爆发 。影响特点:病毒死亡率较低,对我国整体影响相对有限。
国内疫情反弹风险仍存:近期北京、上海 、吉林等地疫情爆发 ,本土病例虽在可控范围内,但无症状感染者数量较多(190964例),且输入性病例持续出现 ,表明防控工作不能松懈。大城市如上海、北京因人口密集、流动性强,疫情防控任务尤为艰巨。
1949年,张家口鼠疫:新中国成立之初 ,张家口北部出现了鼠疫疫情 。在短短一个月内,察哈尔省因鼠疫死亡的人数达到75人。当时,国内防疫条件和资源极为有限,新中国请求苏联援助 ,并从苏联获得了疫苗和血清。在苏联防疫专家的指导下,鼠疫最终被控制并消灭 。
003年——非典非典最先发生在广东,后向全国及全世界蔓延。内陆非典患者有5327人 ,其中4959人痊愈,349人死亡。疫情还波及了香港 、台湾以及加拿大、新加坡、越南等国家 。2020年——新冠新冠疫情对全球产生了深远影响,我国采取了有效的防疫策略 ,将疫情控制在一定范围内。
自1911年到2022年中国发生了多少次人的疫情从建国至今,中华大地上经历了十多次的疫情,下面介绍其中的七次疫情。1949年10月 ,张家口鼠疫 。1949年10月初,中国境内察哈尔省省会张家口北部发生过一次鼠疫病。到同年11月8日,仅仅一个月左右的时间 ,整个察哈尔因为鼠疫死亡人数为75人。
发表评论